D-荧光素(钠盐 )
| 英文名 | D-Luciferin, Sodium Salt | CAS号 | 103404-75-7 |
| 产品编号 | FS1230 | 分子式 | C11H7N2NaO3S2 |
| 产品分类 | 荧光探针及染色 | 分子量 | 302.30 |
| 纯度 | >99% (HPLC) | 储存条件 | -20℃ |
产品简介:
D-荧光素(D-Luciferin)是荧光素酶(Luciferase)的常用底物,普遍用于整个生物技术领域,特别是体内活体成像技术。作用机制是在ATP和荧光素酶的作用下,D-荧光素(底物)被氧化发光。当荧光素过量时,产生的光量子数与荧光素酶的浓度呈正相关性(见下图)。将携带荧光素酶编码基因(Luc)的质粒转染进入细胞后,导入研究动物如大小鼠体内,之后注入荧光素,通过生物发光成像技术(BLI)来检测光强度变化,从而实时监测疾病发展状态或药物的治疗功效等。也可以利用ATP对此反应体系的影响,根据生物发光强度的变化来指示能量或生命体征。
常见商业化类型的差异(荧光素钾,钠,游离酸):
目前市场上有三种产品形式,D-荧光素(游离酸),D-荧光素(钠盐),和D-荧光素(钾盐)。这三种产品主要差别在于溶解特性。
1)D-荧光素(游离酸)在水以及缓冲体系内的溶解性都很弱,除非溶于弱碱如NaOH和KOH溶液。溶于甲醇(10 mg/ml)和DMSO(50 mg/ml)。
2)D-荧光素(钠盐)和D-荧光素(钾盐)能够非常容易且快速的溶入水或者缓冲液中,使用方便,溶剂无毒性,特别适合体内实验。配成溶液后的三种产品,在绝大多数应用上都没有实质性的差别。
3)D-荧光素(钠盐)和D-荧光素(钾盐)基本上没有差别,主要是使用习惯等因素影响。整体来看,钾盐的应用文献明显多于钠盐。
文献引用实例(Taking SCFAs produced by Lactobacillus reuteri orally reshapes gut microbiota and elicits antitumor responses-Published: 12 May 2024)

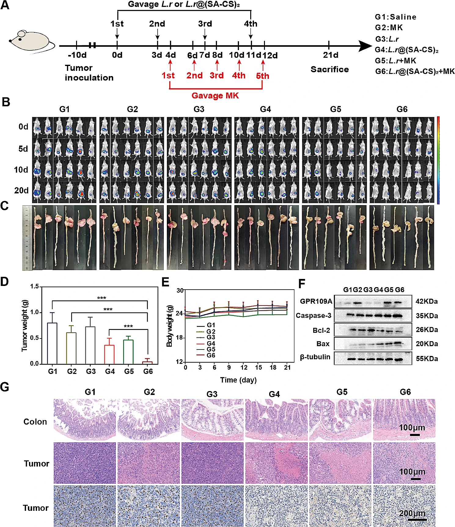
Augmented antitumor efficacy by L.r@(SA-CS)2 microgel in combination with MK. (A) Schematic of experimental design. (B) To observe tumor growth in 0 d, 5 d, 10 d, and 20 d mice, live imaging is performed (D-luciferin, 15 mg/mL, 150 mg/kg). G1: Saline, G2: MK, G3: L.r, G4: L.r@(SA-CS)2, G5: L.r + MK, G6: L.r@(SA-CS)2 +MK (100µL, L.r, 4.0 × 108 CFUs; MK:45 mg/kg). (C) Tumor photographs taken after euthanasia in 21 d mice. (D) Records of tumor weights in each group of mice. (E) Records of body weight curves for each group of mice. (F) The expression of apoptosis proteins in tumor tissues of each group was detected by WB (n = 3). (G) After 21 d of treatment, HE staining of colon and tumor tissue and Ki67 staining of tumor tissue were performed on each group of mice (n = 3). ***p < 0.001
D-Luciferin (sodium salt) was manufactured by Fushen Biotech (Shanghai, China). American Life Sciences (Gibco, Pittsburgh) provided the penicillin streptomycin solution, Roswell Park Memorial Institute 1640 medium, trypsin-ethylenediaminetetraacetic acid (EDTA, 0.05%), and fetal bovine serum.